如何正确使用合适的功率器件以满足工业电源要求(工业直流电源)
文章出处:undefined 责任编辑:147小编 阅读量:1711 次 发表时间:2023-03-07 13:31:33
在工业应用中,AC/DC 电源转换(也称为“离线式”电源转换)与消费类和大众市场设计迥然不同。通常,工业应用的电压、电流和功率水平相对更高,对热应力和电应力的稳健性有额外要求,对活动和待机模式有严格的监管规定,还必须监控当前工作状态以形成反馈回路并进行故障检测。在这些情况下,有效设计的关键在于电源转换器控制电路或转换器的核心器件,以及功率开关器件及其支持组件。这些器件主要用于实现选定的电源拓扑,以所需的电压和电流提供稳定的直流输出。转换器可以包含集成功率器件(例如 MOSFET),抑或作为碳化硅 (SiC) 功率器件等外部分立功率器件的控制器和驱动器。有些转换器为整个系统提供稳定的直流电源轨,另一些的功能则不甚显著,但仍起着至关重要的作用,充当具有特殊通断属性的栅极驱动器。本文介绍了适用于工业电源应用的各种电源转换器拓扑,以及设计人员在选择拓扑及其相关元器件之前必须考虑的因素。此外,还介绍了ROHM Semiconductor 推出的相关元器件及其有效应用。
电源转换器拓扑选择
选择电源转换器以开发满足工业应用苛刻要求的电源时,设计人员必须在多个选项和利弊权衡与项目优先考虑因素之间取得平衡。实现方法众多,但最常用的是先估算电源所需功率(以 W 为单位),并考虑是否需要输入和输出隔离(图 1 和图 2)。这两个因素可划出电源转换器拓扑的可能选择。

图 1:电源转换器设计人员可用的拓扑众多,而这些拓扑往往与所需的输出功率范围两相对应。(图片来源:ROHM Semiconductor)

图 2:每个转换器拓扑都可以用标记了架构核心的简化电路图来表示;这些拓扑可按隔离型(下)和非隔离型(上)分为两类。(图片来源:ROHM Semiconductor)请注意,上述均为开关模式电源 (SMPS) 拓扑,而非线性模式电源。线性电源的能效较低,仅为 20% 至 40%,只有迫切需要极低输出噪声的利基市场应用才可接受。工业设备则鲜少要求如此之低的功率相关噪声。事实上,确定“合适”的方法往往无法简单敲定,毕竟影响决定的因素有很多,例如:基本性能:包括输入和输出调节以及瞬态响应稳健性:在某些情况下,有些方法对电应力和热应力的耐受性更强工作模式:包括连续电源、脉冲电源和高间歇性电源超出电源额定功率的要求解决方案成本隔离需求能效:词虽简短,含义颇深几乎所有工业电源转换器都需要进行交流线路隔离,通常使用变压器实现升压/降压,确保用户安全和系统性能。不过,即便使用初级侧变压器,某些转换器仍需要内部输入/输出隔离(有时称为浮动输出),可用于转换器运行、多个电源轨之间的电气隔离或高压轨自举。输入/输出隔离可通过外加变压器或光耦合器来实现。
能效要求决定了许多设计选择
围绕工业电源转换器的讨论全都将能效作为首要关注点。电池供电设备的能效与运行时间密切相关,AC/DC 转换器则有所不同,影响其能效的因素包括:运行成本:许多工业应用的功率要求可达数百甚至数千瓦,而且多数应用都须全天候运行,这就显得尤为重要。散热:由于空气流通受限或缺乏主动式冷却,许多设备的环境温度可能很高。过热会使元器件产生应力,缩短故障间隔,需要更换停机时间并增加成本。电源转换器能效低会加重环境热负荷。监管问题:许多标准和规定中的最低能效均由应用、功率水平和区域决定。此外,这些标准还定义了允许的最小功率因数,因而电源转换器和电源中可能需要添加功率因数校正 (PFC) 功能。简单的数学计算即可说明为何略微提高能效也至关重要且极富效用。试想一下,将电源转换器能效由 65% 提高至 70%——看似只提高了 5 个百分点。从另一个角度来看:无功功率由 35% 降至 30%。改进虽同样是 5 个百分点,但是就无功功率而言,共降低了 5/35,即约 14%。因此,将能效由 65% 提高至 70%,可使无功功率降低约 14%,从而降低成本和热负荷,避免可能需要的额外冷却。这是一项显著改进,会直接反映在热设计要求和运行成本中。
实现更高的能效
在 AC/DC 转换器设计中,不存在所谓“魔弹式”能效提高法,设计人员费尽心机往往也只能略微提高能效。但是,通过几种大小策略组合反而有效:选择合适的转换器核心拓扑,确定最适合该方法和功率水平的开关频率;该频率通常在 100 kHz 至 1 MHz 之间。优化电路:所有基本设计中都有许多细节会产生无功功率,电源设计人员已经找到了相应方法,在一定或很大程度上使其最小化;每个方面可能只有些许改进,但积少成多。使用本质上有助于提高能效的有源和无源元件;对于功率器件 (MOSFET) 和某些二极管,则表示要改用基于 SiC 工艺技术的元器件。凭借较小的导通电阻及其在高温下的卓越性能,如今 SiC 已成为下一代低损耗开关和阻断元件最可行的候选材料。相较于硅器件,SiC 器件具有众多优势,因为后者具有更高的击穿电压及其他特性,包括:临界电场击穿电压更高,因而在给定的额定电压下工作时漂移层更薄,大幅减小导通电阻。导热率更高,因而在横截面上可以实现更高的电流密度。带隙更宽,因而高温下的漏电流较小。因此,SiC 二极管和 FET 常称为宽带隙 (WBG) 器件。作为与硅器件的粗略“数量级”比较,基于 SiC 的 MOSFET 器件阻断电压是前者的 10 倍,开关速度约是其 10 倍,25℃ 时的导通电阻只有其一半或更小。同时,工作温度最高可达 200℃(硅器件为 125℃),因而使热设计和热管理得以简化。SiC 开关器件功率处理能力的一个实例是 ROHM Semiconductor 的 SCT3105KRC14,1200 V、24 A 的 N 沟道 SiC 功率 MOSFET,RDS(on) 典型值为 105 mΩ。该器件具有良好的热阻特性,相对于施加的脉冲宽度能够迅速达到最大值(图 3)。

图 3:ROHM 的 SCT3105KRC14 1200 V、24 A 的 N 沟道 SiC 功率 MOSFET,良好的热特性即使在脉冲驱动下也能迅速达到平衡。(图片来源:ROHM Semiconductor)
分立式与集成式电源设计
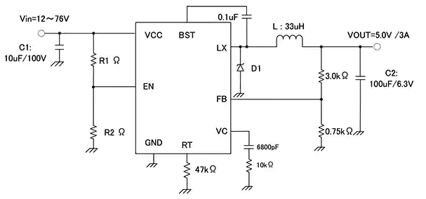
功率水平较低时,一种做法是选择整合了转换器稳压器与相关功率开关器件的 IC。该做法的优势在于稳压器与功率器件的互连有助于优化电路,而不可避免的寄生效应特征也在规格书中有所描述。此外,如图中 ROHM 的 BD9G341AEFJ-E2 所示,这款内置 150 mΩ 功率 MOSFET 的降压开关稳压器最大限度地减少了对外部元器件的需求(图 4)。

图 4:ROHM 的 BD9G341AEFJ-E2 降压开关稳压器集成了 MOSFET 与控制器,实现了该解决方案几乎所有特性,同时还将所需外部电路的数量和复杂性降至最低。(图片来源:ROHM Semiconductor)这款小型 HTSOP-J8 器件尺寸为 4.9 × 6.0 × 1.0 mm,非常适合工业分布式电源应用。该器件的输入电压范围为 12 V 至 76 V,输出电流可达 3 A。电流模式架构提供了快速瞬态响应和简单的相位补偿设置,开关频率范围为 50 kHz 至 750 kHz,支持用户设置。随着功率水平(以及电压和电流)提高,功率器件封装的重要性随之提升,单独使用分立器件的难度也相应增大。在这种情况下,两个或多个功率器件的预封装模块是更受青睐的选择。例如,ROHM 的 BSM300D12P2E001 是一款 1200 V、300 A 的半桥模块,具有两个 SiC 双扩散 MOSFET (DMOSFET) 和 SiC 肖特基势垒二极管(图 5)。

图 5:ROHM 的 BSM300D12P2E001 模块包含两个相连的 SiC DMOSFET 和 SiC 肖特基势垒二极管,从而简化了常用半桥配置下 MOSFET 的匹配要求,并实现了相应的性能。(图片来源:ROHM Semiconductor)在单个模块中整合 MOSFET 及其二极管可优化整个组件的性能,该模块尺寸约为 152 mm 长 × 62 mm 宽 × 17 mm 高,看似一块细长的砖(图 6)。此外,该模块还包括独立温度传感器(NTC 热敏电阻),可监控器件散热情况,同时其结构有助于热管理——此电压和电流组合下的重要考虑因素,因为该模块可轻松实现器件与电路板或散热器的物理连接,具备机械完整性并确保与电源线的稳固连接。

图 6:ROHM 的 BSM300D12P2E001 半桥模块封装减轻了接线、物理安装和散热方面的顾虑。(图片来源:ROHM Semiconductor)
驱动器对转换器的有效运行至关重要
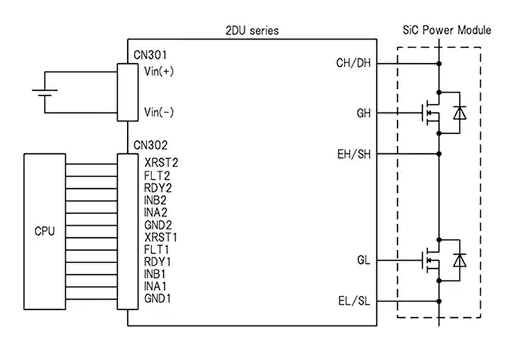
无论是基于硅还是 SiC 的 MOSFET 通断,都必须慎重考虑诸多相关细节:栅极驱动电压、电流、压摆率、瞬态特性、过冲、输入电容、电感以及许多其他静态和动态因素。栅极驱动器可用于连接控制处理器输出的相对简单的低电平信号与开关器件的栅极输入。这种特殊电源转换器的输出与功率器件的负载要求相对应。对于半桥或全桥等常用配置下的一对开关器件,驱动器模块还须确保高端和低端器件不会同时导通,即使只是瞬间,因为这会导致电源轨接地。此外,在某些功率器件应用中,功率器件路径中单条或两条都必须与系统地进行电气隔离,同时仍需为其提供相应的性能。为了满足这些要求,一些功率器件供应商推出了驱动器 IC,专用于其提供的某个或多个开关器件。例如,Tamura/ROHM 的 2DU180506MR02 半桥栅极驱动器 IC 的特性和功能与上述 ROHM 半桥模块互补,可降低驱动该模块的难度,并且添加了各种保护模式(图 7)。

图 7:Tamura/ROHM 的 2DU180506MR02 栅极驱动器 IC 旨在为控制处理器与 ROHM 的 BSM300D12P2E001 半桥模块提供完整接口。(图片来源:Tamura)该栅极驱动器模块封装高度仅为 24 mm,安装于 65 mm × 100 mm 的电路板上。该电路板的连接器可用于直流电源、处理器接口和电源模块驱动器。此外,该栅极驱动器还提供至关重要的监控功能,几乎所有功率器件都有这方面的需求,尤其是面向大功率工业应用的器件。这些功能包括过载保护、过热保护(连接功率模块的热敏电阻)、欠压锁定和栅极驱动故障指示灯。其他半桥栅极驱动器则更为通用。ROHM 的 BM60212FV 是一款 1200 V 高端和低端栅极驱动器 IC,适用于 N 沟道 MOSFET 和 IGBT(图 8)。该器件使用无铁芯变压器来提供磁隔离,从而实现高端所需的电平转换。但是,由于内部其他功能并未隔离,因此仍归类为非隔离式栅极驱动器。

图 8:ROHM 的 BM60212FV 高端和低端栅极驱动器 IC 在高端驱动路径的电平转换电路中使用磁隔离;低端路径未隔离。(图片来源:ROHM Semiconductor)这款小型器件采用 SSOP-20W 封装,尺寸为 6.5 × 8.1 × 2.0 mm,兼容 3 V 和 5 V 驱动信号,具有欠压锁定等功能。请注意,该 IC 通过了 AEC-Q100 认证,即符合严苛的汽车可靠性标准。尽管“通过汽车级标准鉴定”而非“工业级”,但是一些设计人员更倾向于在 BOM 中指明通过了 AEC-Q100 认证的器件,藉此强调其产品可靠性可满足工业应用的苛刻环境条件。这些环境条件包括电涌和 EMI/RFI、极端温度的热应力以及热循环和振动导致的机械故障。
电流测量
在许多电源转换器设计中,需要了解从输出端流向负载的电流,而且这在几乎所有工业应用中都至关重要。在某些情况下,需要利用该电流值为转换器提供反馈以实现闭环性能;在工业环境中,还需监控负载以及电机失速或故障等情况。连续实时测量电流的一种方式是检测负载串联的电阻两端的电压。通常称之为分流电阻器,但是在这种情况下该电阻器的作用并非如此。从概念上说,这种电流测量方式只是单纯应用欧姆定律而已。然而,在大电流工业转换器设备等实际应用中,却面临着诸多挑战。首先,设计人员必须确定适当的电阻值。此时就需要进行权衡:电阻器阻值较大则 IR 压降更大,可藉此提高分辨率和抗噪性,但同时耗散功率也更大,以致降低负载的轨电压,并且可能对控制器/负载回路的稳定性产生不利影响。一般而言,开始时最好选用在最大电流下使其两端电压降约为 100 mV 的电阻值。经数学计算可知,检测电阻值仅为毫欧级,与其他电路功能中常用的数千欧甚至更大的阻值形成鲜明对比。确定电阻值后,设计人员就必须选择特定的物理元器件。鉴于电流值的大小,相较于大多数其他电阻器,检测电阻器的额定功率必须相对较大。此外,不只是室温下可提供高精度,而必须采用相应的材料和制造技术以确保较小的电阻温度系数 (TCR)。TCR 较小时,即使环境温度升高或因自热引起的温度升高,阻值也不会明显变化。ROHM 的 PSR400ITQFF0L50 分流电阻器正是一个典型范例,充分展示了这类看似简单的无源元件之复杂性。这款 4 W 金属元器件的阻值仅为 500 µΩ(1 mΩ 的一半)±1%(图 9)。

图 9:ROHM 的 PSR400ITQFF0L50 等电流检测电阻器是精密无源元件,采用专用材料和技术制造,标称值仅为毫欧级且 TCR 非常小。(图片来源:ROHM Semiconductor)PSR400ITQFF0L50 看起来只是一块弯曲的金属板,然而物亦不可貌相。这款 5.2 × 10 mm 的元器件由铜和金属氢化物精心混合制成,TCR 仅为 ±175 ppm/℃。该系列的其他电流检测电阻器中,TCR 较之更大或更小者均有。相比之下,常用低成本标准电阻器的 TCR 约为 ±2000 至 ±4000 ppm/℃,是这些超小阻值金属板型大功率分流电阻器的十至二十倍。在大电流下使用分流电阻器时,必须认真考虑物理安装、散热以及电气连接。对于毫欧级电阻器,开尔文连接所需的四线都必须具有极小的电阻。此外,还须具有物理连接端子,以便产生有效读数且不受连接电阻影响。
总结
鉴于应用环境的压力,工业电源和转换器设计人员在实现性能、成本、空间和可靠性要求方面均面临着一系列独特的挑战。功率水平较高时,还需要考虑能效、散热和封装。此外,栅极驱动器和电流检测问题也需要解决。在充分考虑应用要求的情况下,上述工业电源核心构件(包括分立器件、集成器件和模块化功率器件)可轻松应对工业级电源和转换器的挑战。
参考资料
ROHM, "AC/DC Converter IC Guidelines"
ROHM, "AC/DC Converter IC Support Page"
来源:Digi-Key作者:Bill Schweber

声明:本文由作者原创,文章内容系作者个人观点,电子发烧友网转载仅作为传达一种不同的观点,不代表电子发烧友网对该观点的赞同或支持,如有异议,欢迎联系电子发烧友网。
更多精彩文章阅读
披荆斩棘,5G基站供应链国产化已经全面开启!
消费者业务占半壁江山,华为能否在汽车市场再造神话?
国产内存条量产,DRAM芯片产业发展提速!
台积电、高通相继向美国政府递交意见书,意图恢复与华为的合作,玄机何在?
疫情控制为何风景这边独好?六大高管破解智能识别+AI测温防疫关键点