当前位置:首页>>资讯中心>>常见问题 » 直流电源并联(如果交流电和直流电并联起来,会得到什么样波形的电流?)
愚者千虑,亦有一得,向导在大神林立的知乎,属于绝对的愚者。
电学是属于最让人琢磨不透的一个领域,我就每天瞎琢磨它,尝试建立直观模型,然后就有了以下内容...无论是信号或者是电源供电,交直流谁起的作用更大完全取决于谁的能量更多。 一个大浪过来,你只有一桶水,即使你这桶水满的,也架不住大浪。 如果只是一个石子投到池塘中,浪再大也只是小波纹,对已经存下来的水影响不大。 从一个容器中放电,无论是电池或者电源或者电容或者电感,完全取决于本身容易中直流或者交流能量的大小。

这个图取自以下章节:
直流供电
电容耐压足够的话,电容会充到直流供电电压,然后不再增长。如果没有负载,电容一直会处于充电状态。

交流供电
电容的充电或者放电,取决于电容此刻已经充上的电压与交流电压电压的比较,谁电压高谁放电。

交直流混合供电
同交流供电,取决于直流电源+交流电压先共同放电还是抵消一部分电流。最终电压与电容充电电压比较。

直流供电
电容耐压足够的话,电容会充到直流供电电压,充满后,电容因串在电路中隔断直流供电。

交流供电
电容的充电或者放电,交流电压会反馈到电容次级,电容的充放电取决于电容已经充电的电压高低。从那个极放电取决于充电方向。

交直流混合供电
同交流供电,取决于直流电源+交流电压先共同放电还是抵消一部分电流。

无论是信号或者是电源供电,交直流谁起的作用更大完全取决于谁的能量更多。 一个大浪过来,你只有一桶水,即使你这桶水满的,也架不住大浪。 如果只是一个石子投到池塘中,浪再大也只是小波纹,对已经存下来的水影响不大。 从一个容器中放电,无论是电池或者电源或者电容或者电感,完全取决于本身容易中直流或者交流能量的大小。

如果觉得有用给点个赞,或者评论下,让更多的人受益。感谢!
我知道同学们在呐喊,什么时候来个天降的入门课,让我快速了解电子技术,所以上天派我来拯救大家了!
推荐几本书在最下面,相信会对你有所帮助(两本十星级的请必看!)
后续入门的文章更新都集中到向导置顶文章中,更详尽内容请大家移步这里
电路是练出来的,也就是你需要做的是哪怕是最简单的想办法先实现它,然后再组合,你开始就想来个天下独一无二的东西,可能吗?
怎样去学习,大项目、小项目,首先是做个完整的东西出来,能用就好,开始不要追求细节,不要过度优化,先完整再追求完美,这样兴趣不会丢失,有成就感,也能获得持续的动力!

经常有人说,应试教育固化影响小孩的创造力,所以进行各种素质教育,教育改革。
个人观点,实际上是因为近代西方占据了先发优势,导致盲目照搬非常多的东西,不管年轻人理解不理解,先把公式定理演算等等挪过来再说,这就导致了基础知识与学术知识实际上是脱节的。应试教育不是大问题,而是要把课程编排明白了,让小孩把该懂得道理能够读懂,不行就用一本书解释一个道理,而不是一句话带过,让大家猜,懂了才能自行总结方法,才能进展快。
基础不牢,地动山摇。
很多人理解错了这句话的意思,基础不是学习浅显的公式、定理,而是对事物本质、事物机理的把握。
让小孩、初学者最能直观理解事物本质的方法本来是中国人的传统艺能, 但是被各种忽悠带歪了。
从整体上认知事物 (道生一,一生二,二生三,三生万物)类比法认知事物 (君子生非异也,善假于物也)所以向导喜欢用框架学习法和类比学习法,这是我发明创造的吗?这根本就不应该是什么高明的东西,而仅是捡老祖宗留下的一点牙慧而已。就是我们从小学到高中每天在学的经典书籍,天天在背诵和考试,甚至一月一大考,一周一小考,每天都考考,都烤糊了,这样也好,起码是硬灌到脑子里了,实际我们差的仅仅是一点,是不变通,不动脑,不总结。
读到这里的年轻人记住一句话,从此以后,记得任何人对你说了一句话,你读到了一个句子、一个段落。不要觉得多高明,而是问问自己,他为什么这样说,为什么这样写,为什么这样演,为什么这样对待别人,每次你都反复问自己这一句就好了。
再重复一遍,
不断追问,他为什么这样说,为什么这样写,为什么这样做?不断这样追问自己,你的思维高度很快会提升两个层次,然后你会与众不同,你会脱颖而出!
与众不同是在社会上生存的一项优势技能!
读荀子的书,照本宣科,不知变通,善假于物仅仅就是理解为利用工具,但是大家读了这么多书,仔细考虑下诸子百家写文章,最喜欢用的方式是什么?
北冥有鱼,其名为鲲。鲲之大,不知其几千里也;化而为鸟,其名为鹏。鹏之背,不知其几千里也;怒而飞,其翼若垂天之云。是鸟也,海运则将徙于南冥。南冥者,天池也。
鲲之大,一锅炖不下 ☺
庄子说的真的只是一只大鸟?
燕雀安知鸿鹄之志,说的真的是燕子和鸿鹄?
全部是借物喻人,我们为什么不能反过来,借人喻物呢?
单片机不就是个人吗电路不也是个人吗单片机是没有手脚的大脑(电脑)、电路的电源是心脏和血液,传感器是人的五感...
万事万物皆可借用,或类比、或反证、或寄情、或劝学...
在知乎发了不少电子电路入门类文章,很多同学反映电子专栏目录杂乱,这是由于发表时是时间顺序,难易度也忽高忽低导致的,也没有时间仔细整理,不过现在好了,单篇知乎有了目录功能,我会依照难易程度汇总到一篇中,这样容易阅读,本文会不断递增新章节!
声明下:类比是辅助理解而不是准确理解,类比学习方式也是费曼极力推崇的一种方式,实际这是国外许多入门课程的基本写法(参见最下面的推荐书籍、网络课程),国内很多专业工程师也已经开始这么做。早期的科学家都是从类比开始认知自然事物,然后猜测其运行原理,形成模型和公式,类比法先入门,然后与课本、专业书籍对比参考(必不可少),你自然能够分辨偏差在哪里,类比了解了基本的专业术语,然后再找严格的定义,这样是进展最快的,希望以下内容能够为长期不入门电学的朋友开一扇窗。
初中、高中、大学电路课程衔接有问题,最关键的问题是入门阶段的书籍写得过于艰深了,基本上就是在半空中写,也就是一个名词还没解释清楚,到了下个章节立刻就应用这个名词,甚至完全没有铺垫就用专业名词推导公式或者解释专业名词,犹如用文言文解释甲骨文,这样能鼓捣懂的要么是天才,要么就是毅力超强的家伙们,自行花费大量时间去涉猎、补充基础知识,然后才能初步掌握电路原理,并且因为学习不系统,没有整体认知导致存在各种缺陷,进展缓慢。
个人认为电路基础课程的教学设计有些倒置了,非常晦涩难懂。
现在鼓捣电路的很多是半路出家的和尚...

也是没法子,因为基本找不到合适的各阶段的理论书籍。
下面是我写的电子入门课,尝试改变下课程思路,自荐下。
电子类文章整理到两个专栏:
电子编程技术从入门到工程师(初稿未整理,全但杂乱)电子技术从入门到工程师(已整理但不全)年轻人的福利,拓展阅读:
青少年思维训练一般我们把电子知识想复杂了, 实际电就可以理解为是水, 电的特性和水的特性是类似的,因为电是看不见的,所以我们理解起来有困难。
这个是水流量计( 1单位流量= 1吨/小时=1T/H)

这个是电流表(安培 1A= 1库伦/秒)

电流表实际就可以看成是水流量表,
就是计算水的流量,电的流量的意思。
我们水管中流出了多少水,很容易理解,
实际电在电线中流动,可以看成水的流动是一样的 。
这个是水压表

这个是电压表

我们可以认为水压表测量水对水管的压力,
电压表是测量电对电线的压力。
水是从水压高的地方流到水压低的地方,
补充:关于高低处水压与电压类比及电流大小,另外写了一篇:向导:电压与水压 电流大小与电流速度(觉得比较重要,直接在下面详述了)
神图一张!

高处的压力(水压/电压)更高,还是更低?
从上图可以看出,最大压力集中在容器底部,每个水口处水压是更上面的水柱形成的。
另外,大家注意左侧串联电池是倒置的,一般我们习惯画法是电池正极向上,电池反转后正好可以对应左图,所以底部压力最大(电压最高)
大部分讲电子的书中有一个概念是讲解模糊的,就是电流大小,看起来四个字很简单,但是这里极度容易让人误解。
大部分人认为电流大是类似于粗水管可以放的水量大,电流小只能是涓涓细流。这样理解不能说错,但是容易让人跑偏,实际上电流大还有另一种情况,就是电流速度快,这样是更容易贴近电流原本定义的理解。单位时间内流过的水(电)多了,自然水流、电流也可以说大了。假设我们铺设一个固定口径的管道(水管、电阻器),这个时候注意,要用第二种情况理解电流大小,电流速度大,电流大,速度小,电流小。压力大,电流速度大,电流大。
右侧图几个放水口的口径都是固定的,所以压力大,水流速度快、水流大。
左侧图,为什么底部电压越高,灯泡越亮?是因为,压力大,电流速度快,短时间内通过灯泡的电子多,电流大,越亮,电压低,反之亦然!
注意:以上分析基于电线、出水口口径固定(阻力固定),可以认为电线、出水口无电阻(超导体)、水阻。当电线有电阻时,就会出现电压降低,电线越长,电阻越大,电压越低。
电流总是从电压高的地方流到电压低的地方。 总结一下 :
电可以认为是看不见的水电压类似于水压电流类似于水流
大鱼吃小鱼,小鱼吃虾,虾吃水,水落石出;
小溪入大河,大河入江,江入海,海阔天空!
读下去,云山雾罩的你可能会拨云见日,神清气爽...
水到处流动 形成小河、小溪之类。 电到处流动,形成什么,就是电路。 水走的路是水路,电路这样就好理解了 水路图 家装用的

电路图

不要把电路图当中的东西看复杂了 , 我们看水路图 实际就是一个个水阀、洗衣机、热水器之类的。 电路图中每个元件、设备、也就是类似于那些水路中的设备,
无非是一个用水来驱动、控制,一个用电的。
总结一下:
水路 水走的路电路 电走的路电路图中有很多元件,
我们可以把很多元件看成水路中的很多元件就容易理解。
二极管实际是单向阀门, 意思就是说 水只能从一头进另一头出 。 二极管就是这么个作用,它只能从一边过来的电能通过,
从另一边过来的实际就过不去,记得电看成是水。

这个就是二极管的符合,很形象,右边有个竖杠,很明显,从左边来的电能流到右边,从右边来的就被挡到了。左边来挡片冲开,右边来抵死。

二极管在电路中的特性与水路中的单向阀基本原理一致。
加强理解:向导:3.1 二极管 水类比动画
二极管 实物图

下面以油路单向阀为例也是一样的。

单向阀就是这样的,进油口看成进水口推动球可以把阀门顶开,然后就从出油口出去了,反过来顶不开这就是单向阀。
三极管实际是个小阀门控制大阀门的器件。

Ib 处的来点小水流(电流)顶开阀门 Ie 到Ic 这个大水管 就可以过很多水了。注意这个模型对应的是NPN型的三极管

加深理解:向导:3.2 三极管 水类比动画

再来看一张图,下面这个图对应的是PNP型三极管

三极管 大家想着是一小段水柱顶着一个大水管的阀门,
这个小水柱水抽走越少阀门关闭越多,大水管流的水就越少。
(抽走的水越少,B点电压越高,EC电流越小)
当小水柱水被抽走越多阀门打开的越多,大水管水流越大,
(抽走的水越多,B点电压越低,EC电流越大)
这个可以对应常见的共基极PNP型电源控制开关

这样小水柱就可以控制大水流,这就是三极管的放大作用 ,
并不是小水柱突然变大了,
而是一边是小水池连到小水柱控制,
另一边还有个大水池连到大水管供水。
这就是双电源供电一个大水池,一个小水池。
小水流控制大水流 就实现了,这实际就是三极管放大作用 。
三极管不是凭空把电放大了,而是说: 小的电信号(小水流)
把另一个通路的大电流的阀门打开了,
后面的器件能够感受到这个大电流, 所以是放大了。
对电来说 实际有两个电源供电的 一个是小电源 一个是大电源
咱们的收音机,实际就是天线,接收到空气中的小电流,你可以理解为毛毛雨。 这个毛毛雨到了三极管的一个脚上打开阀门,
电池供电通过另外两个脚流动,再打开一个后面的三极管,
一级级的这样不断打开,一般收音机最早的时候是三管收音机、六管收音机,
就是这么个意思一直到这个水流大到能够推动喇叭就发声了。 打开一个三向阀 再打开一个 。。。
过大水流 三极管放大就完成了
看看下面的收音机电路图,是不是一下子就理解了:)
再深入一点理解三极管看这个链接:


绿色是信号,是从天线来的电信号,往后,实际到了第一个三极管的后级,再往后传递的都是电池提供的电流(蓝色),并且蓝色的电池电流,只有大小变化,都是从上往下流的。
关于三极管大坝结构参考下这个链接:
下面就是三极管符号:

NPN 表示实际就是这个水管只能从C 流到E端 ,PNP 就是水从E流到C端(看箭头方向)
电阻实际是粗细不同的水管
为了让水流的小一点,慢一点,这样后面的器件,不至于受到大电流冲击搞坏了 。

电阻无方向,电阻就是阻碍电的流动,
你可以想象一个水管里有水垢,水垢越多,电阻越大 水阻越大。
电容,就是水桶、水缸。
存储电的容器,存水的是水缸,存电的是电容。还有一种电容是漏斗、筛网,用来过滤的。
因为后面的元件需要是稳定的水流, 你可以这样想象我们拿着水桶往水缸里倒水的时候,水面上起的水花是很大的,这样的水花,对后面的器件是有损伤的。 假设你在水缸的底部开个洞,接个水管,不管水面怎么起浪花,水管的水是稳定的,
这就是电容, 就是个水缸,存水的 。
筛沙子的过滤网,让细沙过去,粗砂留下来,这个网是另一种电容。
杂乱的水波(电波、频率快或慢)被筛掉,剩下的是后端电路能用的电波信号。
电感可以对应于电容来理解,电容是盛电的容器,电感其实应该叫做磁容,或者叫磁缸,
拓展阅读:
向导:3.5 电感 电与磁 相爱相杀第八节 电感 | 知乎向导向导:3.6 变压器 怎样通俗的理解变压原理?首先发现的是电磁感应,所以先给他起了个名字叫做电感,实际上它就是能够存储磁能的容器。
这些磁能的变化会引起电能的变化,然后利用这种特性放到电路中,做成变压器、滤波电感之类(也是个筛子,筛去一定的电波)。
这样你再看电路图很快就能理解了,第一节入门完成后,第二节会把直流电、交流电搞清楚,保证几节课就可以基本入门电子电路。
本节课结束。
为了继续降低理解难度,每节课增加视频讲解:

我们看上面的插座,想象成两个水的出口。
我们接上个U型水管,两头分别接到插口上。
一会水将从左边出口流出,从右边出口回去,
一会从右边出口流出从左边回去。
这样的来回流动是一秒钟的时间内变化了50次。
并且水量的大小也是变化的。
具体变化过程第一个方向时从没有水慢慢变大到最大,然后逐渐减小到没有(百分之一秒内完成),这个时候注意,水管换了方向再逐渐变大到最大再逐渐减小到没有(另一个百分之一秒)。我们学习中一般画个正弦图形对应了这种变化。减小到最小就到了x周,x轴下方的图形实际是代表换了方向(50分之一秒内做完这个变化,1秒内50次这种变换)。


图中两个100分之一秒分别来了两个方向的电流, 50分之一秒(0.02秒) 两个电流波动都跑完了,正好是一个周期,0.01秒(百分之一)是半个周期,也就是一个方向的一段变化的交流电流通过,另百分之一秒换方向的交流电流返回。
这个水的变化,就是电的变化, 这个电就是交流电。
如果我们在这个U型的水管上,装上个单向阀门,
水只能从左边流到右边,反过来不行,
那么这个时候水管中流动的电,可以看成是直流电。
直流电和交流电定义中唯一的区别, 直流电是一个方向的,交流电不止一个方向的。
现在知道交流电和直流电差别,
交流电是不稳定的,水量有大有小,方向也不固定。
我们很多家用电器,需要的是:
水量、水压、 方向都是一定的水(电)。
世界上没有新东西,
人们只能去发现,而不能去创造。
所谓的创造其实是又发现了世界隐藏的秘密而已。
人们发现稳定的直流电才好控制。
那么电路设计中,第一个动作就是把发电厂送过来的交流电(交流水) 变成直流的。
简单实现就是一个单向阀(二极管);
一个水缸(电容) 实现交流变直流。

D1 就是个二极管(单向阀门) C1 就是个电容(水缸) 从D1 左边插口1来的水能够过去,然后流过水缸 (来的水时大时小)
给电容(水缸灌满水后)继续往下流。所以有一定的水位。
电容的充电和放电_百度文库电容的充电和放电_百度文库电容的充电和放电_百度文库
过段时间,从插口2倒着流过来的水,经过R1 ,D1 往插口1流动时
被D1这个阀门挡住了, 就不流动了 。
这样只有从插口1来的水 可以流到后面供给用水的设备。
从插口2来的被阻住了。
但是这个时候因为在水缸里存储到一定程度,电容开始放电, 继续往下流,放电时间一直维持到第一次的情况,二极管又通了再给电容充电,所以电容上端的水位是维持到一定程度的。这样水就是稳定的,并且只有一个方向往后流。但是交流电变化很快(1秒50次)所以电容只放水一点点接着又充满。
对后面的设备来说损失了一半的水,所以效率低 ,只有一半的直流电流流到了后面。

后来发明了全桥电路解决了只有一半电流的问题,无论从1 或2口来的水都流到了后面。
AC2就是发电机出来的交流电,AC2上下两端相当于插座的两个口。 AM1 是一个电流表(水量表)VM1是一个电压表(水压表)观察下接法, AM1是串在电路(水路)中的,VM1是并接在灯泡两端的。
从1口(AC2上端)来的电经过D1--> 灯泡--> D3 流回2口(下端);注意电先是没有,然后变大,电压也相应变大一直到220伏,然后再逐渐减小到没有,电压归零。 从2口(AC2下端)来的电经过D2--> 灯泡--> D4 流回到1口。注意换方向,但是大小变化也是从0到220v然后再到0。 这个过程1秒变化50次,就是家用电 50Hz(赫兹)的来历(一秒钟来回50次)。
赫兹就是每秒变化的次数。
大家看电从 1口来的时候,只能经过D1,不能经过D4 为什么?
是因为二极管都是单向阀,二极管上有竖杠的一端是负极,
电只能从正极流到负极,所以D4 负极对着1口所以流不过去。
下面这个更形象(注意不是50HZ,因为太快,频率设定为100mhz,这样人眼能看清楚)

100mhz=0.1hz hz是1秒变化次数 0.1就是10秒变化一次,方向变化一次完成要10秒,单方向5秒 我们看灯泡上下两端箭头,发现电流只能从上往下流了,
这就是全桥的作用,
把两个方向的交流电,变成了一个方向的直流电。
这样所有的水都能流到后面去了,给后面的设备供电(供水)。
正极,负极,说法实际上是:电或水只能从压力高的地方流到压力低的地方。
压力高的地方是正,压力低的地方是负。
另外电和水是类似的,比如水车是需要流动的水来驱动的。
家用电器、灯泡也需要流动的电驱动。
假设水不流动了(小河上游 下游 水压一样)水车是不动的。
电也是一样, 假设电池没电了,
电池两端电压一样了,电路中(水管中)就没有了流动的电流,
那么灯泡就不亮了,设备也不工作了,(这样可以理解上面那个半桥电路中 从2端过来不通的电,就是无用的电,损耗在线路中了)
无论直流电,交流电,都是在不断流动的电。
因为发电厂来的电都是交流电 ,家用电器相当一大部分都是需要直流电,
手机 、电视、 平板、 电脑所以这些需要直流电的设备里面都有这套全桥整流电路。
这个全桥很多在充电器中,电视就直接在电视机内部了。
以前的灯泡、 电饭锅、 电风扇是直接用的交流电,就不需要半桥或者全桥转换电路了。
这是充电器

这是充电器中的全桥 圈中二极管

如果觉得有用给点个赞,或者评论下,让更多的人受益。感谢!
观察下面电路,其中插座就是我们家里面的220的插座,灯泡是老式的钨丝灯泡
对不起,我不认识什么是钨丝灯泡:) 看图说话...


上图的灯泡 当来电的时候 实际上是时明时暗的 途中箭头代表电流的方向 电流(水流)的方向是变化的 ~ 这个符号 代表是交流电
电线(水管)中的交流电是这样变化的,
当插座口1来电流向插座口2时,开始的水时一点也没有的,水管的水开始慢慢变多,一直到灌满水管,然后再慢慢变少,变到没有,
这个时候从插口1不来电了,而是从插座口2来电(来水)从插口1流回,也是开始是一点没有,然后慢慢变多,灌满水管后再慢慢变少,最后水又没有了。
1流到2,2流到1,这种供水的方式不断进行,就如上图所示,因为水是时大时小的 所以灯泡也就时明时暗。
这样的变化1秒钟50次,所以我们看到灯泡就不是明暗变化了,因为变得很快。
为什么不是像水管供水那样,来水一样大,而是来水时大时小,方向还来回变化?
这是因为发电厂的发电机决定的,发电机产生的电就是这样变化的,这就是交流发电机。交流发电机因为设计简单,成本低,所以大家都用交流发电机发电。还有一个原因就是这样的交流电传输距离很远。
下面是交流发电机的模型,红色、白色的物体是两块磁铁 铁环旋转就发出电了 铁环转的角度不同 受到的磁力就不一样 所以发出的电大小不一样 转过半圈时 电的方向会变化 这样不断旋转 方向变化 大小变化的电就发出来了 然后通过电线可以给灯泡供电 神奇的发电机!

注意:这个线圈,箭头基本上转到向左时,线圈中电流一个方向,向右时,电流是另一个方向,线圈越是垂直(穿过线圈的磁越多)电流越大,越是水平(穿过线圈的磁越少)电流越小
从发电厂发出来的电,为了能够传输的远,都会是10多万伏的高压电。
想象水压越大,是不是水通过水管会流的越远,是一样的道理。
但是10万伏的高压电是没法家用的,家里的电器设备220伏的 110伏的,或者更小的。
这就要用到变压器



变压器说穿了很简单,不要想复杂了,变压,就是把前面的电压变成后面使用的高的或低的电压

用铜线在一个铁圈一边绕上几圈(红线) 在另一边绕上几圈(绿线)
红圈中交流电来的时候(可以想成水),铁芯就有了磁场(可以想成油),磁场在这个环里转动,绿色线里就有了水的流动。
红色的圈数如果比绿色的圈数多那么就降压,反过来就升压
这就是变压器升降压 电生磁 磁生电。
为什么变压器圈数多就升压?圈数少就降压?扩展阅读下面链接:
因为常用所以下面先介绍下,避免接错线:
电线杆上四根线 一般是三根火线,一根中线,这是三相电(三相四线)
任何两个火线接出来是380伏电,任何一根火线和中线接出来是220伏电。
具体是怎么回事,后续再讲。
另外380伏 220伏电都属于能电死人的,如果不专业,就不要乱接,我们这个教程后续主要针对弱电(36V 以下)对人较为安全的电。
以上两种电属于强电,一般专业电工操作,他们的防护措施比较好,
这里讲一个原则,技术懂就是懂,不能不懂装懂,因为你是骗不了技术的,他总会在你认为正确的时候给你下套,让你栽跟头,做技术越踏实越好
不懂就问,不懂就不要先操作,等学会了再做不迟,特别是针对有危险的强电作业,不懂不做不可耻,不懂装懂很要命,不要因为别人一句话伤自尊了就冒冒失失不顾安全进行作业,
回他一句,有本事你去,做个马扎看热闹即可!
把元器件放在电路中去识别功能,比单独学元器件的特性,进展更快。这节课我们开始了解电路原理图(简称电路图)
世界上原本没有图,画的人多了,总结出些规律,然后就形成了所谓的图纸。实际上开始有了电子元器件,直接就是焊焊连连,没有什么所谓的电路图、电路板。用过程发现,稳定性非常差,所以就为这些元器件做了个支架,就是电路板(PCB)。然后为了明白工作原理,每个元件又给造了各种符号,在纸上连起来就形成了电路图。
有了个人计算机后,使用把纸上的电路图绘制到了电脑上,就是我们现在用的电路图(电路原理图)各种符号不统一,国际化标准组织就开始规划把各种电子元件的符号标准化,就形成了我们现在看到的标准电路符号。但是各个国家、各个厂家甚至各位工程师都不服,都觉得用自己的电路符号最好,所以还是能够看到各种五花八门的符号代表各种元器件。
这给我识别电路图带来了麻烦,我们也就是拿到一种电路图来开讲,别的就要依靠自己触类旁通了。
首先我们学习电路知识,一定要记得什么是细枝末节,什么是重点。 所有炫技的技巧性东西是细致末节,原理、流程、规则是重要技能。技能和技巧不是一个东西,学会了技能,你会自行总结出各种技巧,但是你仅会几种技巧,稍微变通一下,然后就蒙圈,这就不是正道。
能够画一个电路图不是重点,能够明白这个电路图是为什么这样画出来的是重点。
大量的书籍把一些概念默认为大家都是懂得,细究起来,每个概念对初学者来说都是大问题。 每个名词、每个概念都需要一本书来澄清它,为什么会有这个名词,它用来做什么的,在不同的场合应该怎么表示,那些地方这个名词的用法不对可能造成问题...
作者水平有限,在不忽悠的前提下,能就自己的理解将最基本的概念上讲清楚,尽量让大家知其然知其所以然。
那么我们从网络标号开始。

看上面这个电路,左边是个交流电源,右边是个灯泡,大家说这个简单,但是我们是不是遗漏了点什么?
红蓝两根线跳出来,把我们当什么了,没有我们把电源和灯泡连起来,电怎么通过去,怒气值满格!
稍安勿躁,稍安勿躁,现在就开始讲你们。
我们看到实际这个电路上下还有两根线,在计算机中怎么表示它?
电路中的线很多,远远不止这两根,当所有线都连起来后,感觉就是密密麻麻的网了,所以电路中把这些连线叫做网络。
不要拿村长不当干部,蚊子再小也是肉,一个东西存在就的有名字才行。
计算机没有那么聪明,线不给它取个名字,计算机是不认识的,每一根线都要取名字。
这个名字就是网络标号。
实际上这个网络标号的名称是随便起的,上面这根线叫做王二狗,下面那根线叫做三妮子都行。

这个时候一大批专家的砖头就给我飞过来了,俗不可耐,庸俗,低级,写到书上怎么能够叫做二狗。

怕了你们了,我改。

L N 就是这两根线的网络标号,就是给线起了个名称。但是,人还是比较懒的,一张复杂的电路图那么多线,一根根的起个名字? 实际上不用,计算机绘图软件会自动起名,如果你不给他个名字,它自动生成 AC1-1 AC1-2 ...
计算机绘图软件中的电路图每根线都有自己的名字:网络标号。
当一张图纸画不下电路,需要两张或者更多张,但是这两张电路图的线路是连接在一起的,怎么办? 第一张图与第二张图,需要连线的电路尾端放上一个端口符号,代表这两张图的线路是连在一起的。

VBUS 这就是一个端口,代表两张电路图这根线实际上是连在一起的。
上一节我们知道连线都需要名字,每个元件(电子元器件的简称,电子零件的通俗叫法)当然也要有自己的名字,这个就是元件的位号。
标准化才能传播广泛,利于沟通交流。
标准化组织这个是又跳了出来,给出了大部分元件命名的标准方法:
R:电阻C:电容L:电感Q:晶体管三极管 场效应管D:二极管J: 插座U:IC(集成电路)F:保险丝其他各归其位上一节课我们已经说过,各门派对标准化组织不服,所以一定范围内的使用不一定使用这种命名规则,但是大同小异,注意区分。 大家一定要记得一个原则,规则是人定义的,没有放之四海而皆准的规则,很多时候变通是必须的。
容易钻牛角尖的地方是,我学的集成电路的命名是U1、U2...,为什么你的就是IC1、IC2... 你一定是错了!
这种想法是不对的,这就是盲目崇拜权威,世界上根本没有权威的说法,都只能是某个特定领域、某个特定时期的掌握某种规则的人,一旦跨出他的领域或者跨时代都不一定正确。
学以致用,两种名称,只是名与号的区别,最关键的还都是那个人,我们了解的是这个人的秉性,而不是这个人挂了多少头衔。
风暴降生丹妮莉丝,铁王座的继承人,安达尔人和先民的合法女王,七国守护者,龙之母,大草原上的卡丽熙,弥林女王,不焚者,解放者--龙母 《权利的游戏》
称号虽多,都是龙母这个人!
位号就是电子元器件的名称简写+序号
已经说过计算机没那么聪明,所以一组电路图中每个电子元器件都要有唯一的名称才能识别,那么:
电阻,我们知道它的名字就是,R1、R2、R3... 电容, C1、C2... C10001; 其他类似
位号又称为元件位号,英文是:Designator 但这个仅仅是Altium Desiger(AD) Altium公司的定义,其他绘制电路图的公司不一定是这个名称。因为目前大学中使用AD教学的比较多,所以我们后续原理图、PCB一些知识也以AD为模板。
位号我们要记得代表的是元器件唯一的名字就好了。

不应该让规则限制思维!
下面是三极管的符号

假设我们是三极管的发明人,开始的符号一定是这样的吗?
实物是存在的,下面是三极管的样子:

我们看第一个图形,三条腿的三极管,我不管课本上的三极管符合是怎样画的,大家想象下,如果自己画这个三极管的符号怎么完成它?
下面是我画的:

符号这个东西,先入为主,大家觉得太low,但是我们仔细想一下,假设是三极管的发明人画出这个来,就会被惊为天人。其实还是一个圈三个爪。
实际上我们拿到其他人的电路板(PCB),有时候没有电路图,还真的就是用这种画法来分析电路。


我们用万用表量测一下线路通断,找到几个主要元件的连接线路,然后随手绘制图形符号,位置、几个爪(引脚)排列清楚,能够练上即可。
图形标准化,就形成了我们现在看到的各种电子元器件的符号。
前面已经说过,实际上各厂家不服气武林盟主(标准化组织),所以山头林立,宗门众多,符号也是千差万别。但是实物的种类是大同小异的,抄来抄去,一家公司的创立,有可能是另一家公司的骨干出走,然后形成两个公司。
所以不同符号、不同名称的电子元器件功能是一样的很多。
有了一定的标准符号后,我们用手绘制很麻烦,最后又是到了用电脑软件绘制,例如Altium designer、cadence、pads、lceda、kicad、autocad...
每家也是各有风格,对初学者来说,从两方面来学习比较好,一个是找资料最多的,另外一个是你所在公司正在用的。这样学习过程中可以从网上很快找到资料,或者问问周边的同事朋友可以很快的进行下去。
大部分从入门到放弃最根本的原因是碰到问题卡住,然后获得不了解决方案,最终导致无法完成所预想的目标,然后放弃!
实际就是要找到方法进行下去,无论是那种,自学能成就自学,不能自学就找老师带,最关键问题就是学习过程不能长时间卡住。
很多教授的学习方法是错的,学习王阳明的格物致志,格竹子?
首先对自己要明确,王阳明的家庭是衣食无忧的,他坐在那里格竹子,饿不死,我们难道坐在那里饿了啃竹子,你快变成大熊猫算了。
我的专栏首页文章就是教大家不要太钻牛角尖,钻牛角尖也是有条件的,变通着往下进行,想尽各种办法学下去,哪怕不完美的进行下去,而不是卡住不得寸进,先种竹子换钱再啃竹子比较好。
符号有了,各种软件为了我们画图方便,把各种电子元器件的符号集中起来,放到一个文件中,这个文件就叫做原理图库,实际全称应该叫做电路图符号库或者原理图符号库。这样后续我们画电路图时,直接从这个文件调出符号来,就没必要一个个画了。

有了原理图库,我们把各个元件放到原理图中,然后连起线来,放上各种端口、网络标号、给元件起个唯一的名称,实际就完成了我们的电路图绘制。

不知道封装是什么,鳖孙都要笑了。

I see,I see。 我明白了。
就是乌龟壳啊!
因为各种电子元器件,内部暴露在外,容易损伤,也不容易包装、运输、使用,所以很多厂家经过多年的探索,把各种电子元器件外面用一些绝缘非绝缘材料包裹起来。就是封装。
基本的封装材料有金属,陶瓷,塑料。
不同的封装形式还给起来不同的名字,大部分是根据外形尺寸区别的:
具体各大引擎搜索“封装”,我们课程是索引大于解释,方向路线为主,知道从哪里获取资料就够了。
我们经常听到PCB这个词,去搜索也能知道大概,印刷电路板的意思。
电路板给各个电子元器件一个骨架,不至于连在一起东倒西歪,类似于楼盘的地基。
早期的电路板是各种孔,因为原先的电子元器件都是带金属引脚的,这样装在电路板中,再焊接上就很牢固。
后来发现,这种金属引脚的电子元件,组装困难,很多时候必须人工操作,效率很低。后来发明了贴片工艺。
电子元件的封装从直插件变成了贴片件。从此有了SMT的说法,叫做表面贴装技术。
SMT就是把贴片的电子元器件焊接到电路板上的技术。现在有了专门的工厂来协助我们把这些贴片的元件焊接好(从PCB加工成PCBA,下面有解释),这个工厂就简称SMT工厂。
直插电子元器件(直插元件)

贴片电子元器件(贴片元件 贴片封装形式的元件)

SMT 贴片完成的电路板

到这里我们发现个问题,原理图的符号和电路板上的器件符号怎么不一样?
是真的不一样,为了让电路图的符号和电路板的符号对应起来。
画电路板图时,需要再建一个单独的文件,叫做PCB封装库(电路板封装库、电路板封装符号库)
这个库里面存放的都是PCB用的电路符号,约定俗成的叫法就是封装库。

把封装库的符号,放到电路板绘图区域,再用线连起来,就是绘制的PCB板图,可以发到PCB加工厂制作出来。
然后我们再去找SMT加工厂,将采购的元件和pcb提供给他们,帮我们加工成焊上元件的电路板。
PCB焊上元件后有个专门的名称,叫做 PCBA (A是组装的意思,实际就是组装好的PCB,组装好的电路板)
功能单一或者可以重复利用的PCBA,可以单独拿来用,稳定可靠,就是电路模块。
wifi模块、电源模块、功放模块等等

为什么叫做万用表?它可能有的功能如下:
测量电阻测量电压测量电流测量电容值测量二极管状态测量通断测量三极管放大倍数测量温度最新型号的万用表表甚至能测量波形和频率 ...首先要明确,万用表所有的测量值都是拿来对比的。举个例子,一个人身高1.6米,如果没有参照物,这个1.6米其他人是不知道多高的,要么有尺子这个测量基准,要么有其他人与他的身高进行对比。类似的,万用表各个档位会测量出来不同的值,这些值实际上都有参照、都有基准可以进行对比。要么与其他产品测量值进行对比,要么有标准的其他测量电表进行对比,或者就以前的测量经验进行对比。
所以说好的维修方法,就是尝试与对比出来的,必须先明确这一点。
下图是常用的数字万用表模型:

下图简要介绍万用表的组成:

对电子产品来说,我们主要用万用表量测PCBA和其他电线电路。
3.1. 地基
我们以Arduino Uno电路板举例,是一位意大利教授为了让学生更容易的学好电子技术做的一款开源产品。

一般产品都是有外壳的,原因是为了保护里面的电路板和电子元件避免损坏,如果不带外壳就是上图的样子。
完美主义者说,产品怎么能没外壳呢?伟大的中国人民就给他做了个壳套上,然后作为产品出售(某宝搜索 Arduino Uno 外壳)。

作为电子设计师,自然就不在意有没有壳了,我们都喜欢裸奔。

一般这样的裸板有个专业名称统一叫做 PCBA (PCB+A,Printed Circuit Board +Assembly),PCB是印刷电路板,PCBA是组装完成后的PCB组件。Assembly是组装的意思。
PCB是电子产品的地基,在这个地基上铺设管道,盖房子(焊接上电子元器件)。
PCB 3D演示图:

PCB 2D预览图:

PCB 设计图:

PCB是在一块绝缘材料上,粘上铜皮,像arduino上下面都有铜皮,设计时我们画图一般用红色作为顶面铜皮,蓝色作为底面铜皮,这是为了作区分,实际铜皮的颜色都是铜的颜色(偏黄铜色)。

然后经过一系列加工过程,在铜板上刻出(腐蚀出)铜线来,在pcb(电路板)上的铜线就是电线。

我们看到pcb大部分是绿色的,也有蓝色、棕红、黑色等,是在pcb铜线上面又刷了一层保护漆,是漆的颜色。
我们维修时,测量大部分时候是测量的这些铜线。或者焊在铜皮上的电子元器件的引脚。


电压档的使用条件是下面两个:
不要超过电压档的测量量程电路板需要供电4.1. 连通器
我们还是以水类比电。 管道形状不同,但是不影响水位的高低,最终水位会趋向一致。 粗管道,阻力小,水流大;细管道,阻力大,水流小。 一个连通器的各个管道的顶点水位都相等。如果连通器所有管道的顶部都密封,给水施加足够的压力,那么一个连通器的所有的位置水压都近似于相等。

把这些管道换成粗细不同的电线(电路),原理一致。 电阻小的电线(电路),电流大;电阻大的电线(电路)电流小。
电路就类似于密封的连通器的管道。如果这个电路只是用电线连接(电阻接近0)那么这根电线上无论分多少条支路,电压处处相等。

4.2. 供电
我们说要为连通器加压,才能量到水压,同样要为电路加压,才能量到电压。如果上图这个板子是电池供电,就是用电池给他加压,如果是外接直流电源,那就是直流电源加压。
测量电压,就是测量这些管道的压力。如果一个电路板上不加电,它是没有电压的,类似于我们的新房子,虽然有水管,但是不供水,是没有水压的。
维修或者产品测试阶段,常用的供电设备是可调直流稳压电源(DC Power Supply)

对于 Arduino 板子来说它还可以用USB线接电脑供电。

4.3. 直流电压档与交流电压档

家用电220V是交流,电池供电手机充电器出来的5V都是直流电,量电池电压要用直流电压档,量220V,要用交流电压档,红黑表笔的插口位置都是如图的位置。
测量电压,实际上还是可以用连通器类比表示就容易明白。

黑表笔找到电路板的公共点(地),红表笔测量任意位置(不超过万用表量程就可以) 可以直接读出电压(电路板通电时),电压测量实际就是黑表笔/红表笔接地,然后量测裸露的其他


依照图示测量,我们得到一个 5.030V 的电压。
我们表盘转到了直流电压档(V-) 20档的位置,只要我们测量的电压不超过 20V 就会显示正常数值。给电路板供电12.06V黑表笔放到了地的位置(注意是一个裸露的漏出铜的孔上)红表笔量测一个元件的中间脚位置(实际是个稳压集成电路,中间脚输出5V)
电子比较难于入门的一个很大的原因是,每当我们要去理解一个名词或者一个基本原理时,会带出一连串的问题和新名词。
比如说到了这里,可能会有如下问题:
为什么电路板供电12V,测量出来的是5V为什么电源是12.06V,而不是12V为什么量出来的是5.030V,不是5V为什么红表笔去量测而不是黑表笔去量为什么黑表笔接地而不是红表笔接地为什么万用表上有四个插孔,连接的是最右边的两个插孔?供电电源是怎样调电压的,它是怎样供电的,为什么能提供12V? ...为什么电路板供电12V,测量出来的是5V 给电路板供电是12V,但是我们量测的位置是经过一个电子元件降压的,这个元件是稳压芯片,为什么电源是12.06V,而不是12V为什么量出来的是5.030V,不是5V为什么红表笔去量测而不是黑表笔去量为什么黑表笔接地而不是红表笔接地为什么万用表上有四个插孔,连接的是最右边的两个插孔?供电电源是怎样调电压的,它是怎样供电的,为什么能提供12V? ...二极管档与电压档测量是作者个人维修时的首选方法。

直接参考下面三个链接:
每个电子元件的电流电压是有范围限制的,
如果给它过大的电流、电压就会导致损坏。
也就是功率(电流乘以电压)超标。
基本维修方法有如下几种(依照使用频率排序)
替换法电压法二极管档测量法(作者自创)电阻法电流法对比测量法其他万用表档位检测假信号接入示波器测量法逻辑分析仪检测法专用设备检测法仿真模拟检测...实际来说,掌握前三种方法, 90%以上的故障已经可以轻松排除,2~4 可仅用万用表即可进行检查维修。
人身安全保护
安全第一置位法(拆装器件 固定位置放置)隔离防护顺序操作保持良好习惯设备保护
功率电流保护法防静电击穿防高压损坏维修基本常识
拆装拍照、记录顺序检查 (电源 晶振 复位 功能模块)先易后难分清左右 (左坏右好)分清颜色 (红正 黑负)分清标识 (采用习惯性标准标识)一般认为,电子维修需要很多知识,然后许多人看到复杂的电路板、机器,首先是不敢动手了,因为看到的都是不懂的东西,人是这样的,对陌生的东西是抗拒的。其实这个想法是错误的,许多人会修电脑,换主板、换内存、换硬盘。实际这就是替换法,无非是这个替换的元件更小而已。
基本的检测步骤是,用电压法判断故障范围,确定一个大范围的某一块出了问题。然后用精细的二极管档法、电阻法确定更小的位置。 如果在工厂的话,有更简单的方法是对比测量法,对比好的设备判断不良的设备情况。
仅就维修来说,会基本的电路图,甚至不懂电路,也可以维修,最大的困难有以下几点,导致大部分人无法入门维修。
心理作用
带电的就会死人,不敢动手解决办法,要了解什么是安全电压、安全电流,另外就是断电维修是安全的。怕损坏设备,不敢动手解决办法,新手应该有自知之明,从便宜的设备、板子开始练手。玩具、不超过百元的电子设备...真实困难
最大的问题是,手生,没练习过焊接,犹如医生拿手术刀手抖,这不是在维修,这会扩大故障,解决办法,找废旧板子,多练习,无其他更好的办法。家里的门把手坏了,怎么办,更换! 门锁坏掉怎么办,暴力拆掉,或者卸开螺丝,维修锁芯。
维修这个词,实际上发明者深刻理解了维修的内涵,维护和修理,东西没坏之前的维护保养很关键,坏掉后,就只能修理了。
类比法是无处不在的,也是快速理解一样技能的好方法,我们看看电路板的类比:


我们可以看到电路板就类似于一个工厂,该有的都有。
如果电路板上的压力容器(电容)坏掉,我可以直接换掉,因为就是几角几块钱,但是工厂的压力容器,几万、几十万、几百万,我能够直接更换吗?
另外就是工厂的设备就是大型的了,人可以到里面去修理,电子元器件都是小型化、微型化的,实在爬不到里面去,如果能爬进去...
所以电子维修基本方法与生活中的维修技能一致:
更换完全坏掉,无法维修,直接更换;疏通堵住的管道,进行疏通;连接断掉的管道,连接好;堵漏泄漏的管道、设备,进行堵漏电子技术中,有两个经常听到的名词,开路与短路。
大家猜猜对应上面四个情况的那些?
开路,实际就是需要连接的断掉的管道,断掉的通路,完全堵住的管道也是这个情况,就是管路不通,电路不通。短路,是泄漏,需要进行堵漏,泄漏比较严重,犹如溃坝,这就是完全短路,一般出现在主通路,也就是电源通路,主管道出现大泄漏。总结
电子维修的方法是:更换、疏通、连接与堵漏。开路是管路、电路、电线断掉。短路是管路、电路泄漏。实施维修前,把电流保护调整好,刚好让设备工作。
上一节已经提到,下面详述。

上图是直流稳压电源,
左边两个旋钮就是调整电流的,全部左旋到底,碰触红色和黑色的夹子,
CC这个红灯会亮,这个时候左边显示的就是短路保护电流。
慢慢调整这两个旋钮增大这个电流值,
下面给几个典型电流值:
右边显示的是电压,
24V <0.300 A
12V <0.500 A
3.3V 5V 9V <0.700 A
这几个是经验值(小功率设备,手机、平板、控制板、机顶盒等)
实际上我们如果是在工厂,工程师会给出这个这个标准的电流电压。
我们应用时,就从最小电流开始调起,右旋刚刚不过流即可。
这样如果设备中有元件损坏导致过流(漏水)或者我们线接反了,
不会烧坏其他元件。
另外 电压设置必须是设备所允许的电压,而不是自己随意调一个,
一般都是标准的,在插座或插头上都有标注。
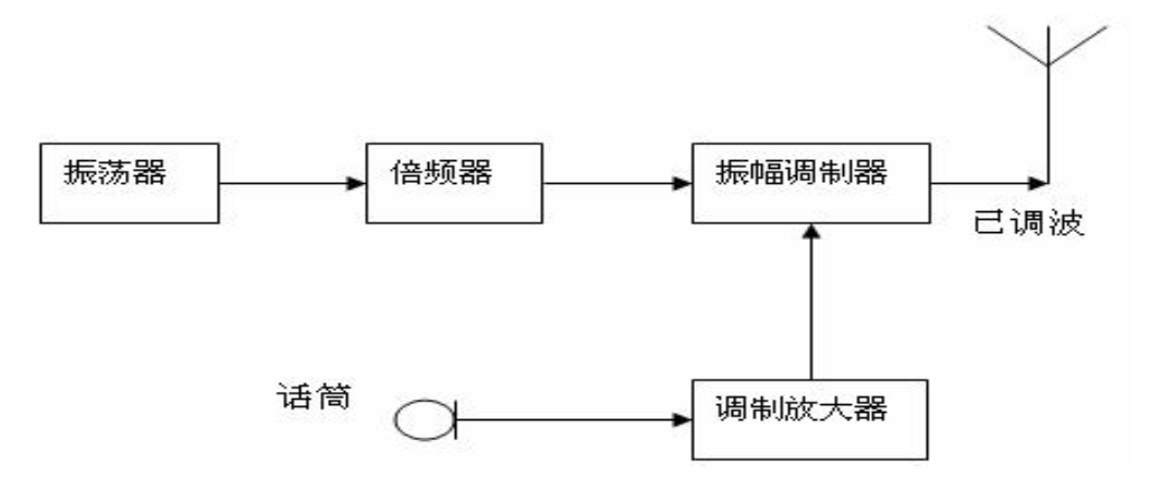
无线电波的发现不可置疑的伟大,但是它看不见、摸不着,是我们学习电子技术的一道难关。
电台、电视台、基站负责无线电波的发射收音机、电视机、手机负责无线电波的接收我们以最基本也是最原始的电台和收音机来理解无线电波的发射接收原理。
首先我们从两种波开始说明
声波载波我们说话发出声音,是一种音频波,转换成电台能够使用的信号,就是音频信号。
载波很多人就迷糊了,这是个什么玩意?
载波这个术语起的非常好,一个形象的比喻它是我们的高铁车厢

载波是高铁动车,音频信号是人。

蓝色为音频信号,实际音频非常杂乱的信号,这里用了一个标准的10hz正弦波表示。
黄色为载波,是100khz的正弦波信号。
载波实际上电台的频率,如果我们听过收音机,播音员会讲这里是调幅XXXkhz 中央人民广播电台,这里是调频89Mhz 山东人民广播电台,这里举例,频率不一定对 。
中央人民广播电台的载波, 装载中央台主持人声波的动车。
青岛电台的载波,装载青岛台主持人声波的动车。
实际上载波就对应着电台说的这个频率。
为了区分不同的电台,当然每个电台都用不同的载波(不同的动车)才行。
这样中央人民广播电台假设它的频率是540khz,那么这个电台的载波就是540khz,再把播音员的声音信号叠加到这个频率上。
会变成以下的样子:

红色的就是载波叠加上蓝色信号(声音)的样子,注意因为电路设计的原因实际上黄色和蓝色信号应该看上面一个动图,很规律的信号,现在变了是因为电路反射造成的。


现在我们把声音信号和电台的载波频率叠加在一起(专业名词是调幅),通过天线发射出去,就是无线电波的发送!
注意观察红色的动图,大的波动是随着声音信号变化的,快的波动是按照载波变化的。
载波信号实际上是音频+载波,正好载波外边缘的变化就是我们的声音信号。

更复杂的电台框架图是下面这个

为什么我们看电台电路这么复杂?实际上是工程师研究电路碰到各种问题,不得已才把电路复杂化。
发射距离不够怎么办,需要增大功率声波与载波串入干扰怎么办?怎么把两个波混叠在一起?话筒输入有杂音怎么办?
这里我们不学习复杂的发射电路,主要是明白,电路基础原理就是载波+声波,通过特定的电路混合后发射到空中。
大家考虑下,如果你明白了无线电发射的原理,现在发射器有了,你来发明接收器的话,怎么办?
人要喝水,刚好老天还是想让你活,天上起了乌云,要下雨了,以前我们类比过,雨水就可以认为是无线电波,你怎么接到雨水活下来?
无论想各种办法,第一步就是找到个容器,能够盛水。
雨水落在容器中,是杂乱无章的,叮叮当当响个不停。假设这个雨水有规律的敲击盆子。你就会得到规律的信号:
当当当停一秒,再当当当,再停一秒,这是一种信号,当当停一秒,再当当,这是另一种信号。这就是最先实现的电报接收机,摩尔电码。
声音也是规律的,你不会没有间隔,没有顿挫,没有高低吧!
上面说的载波,更是非常规律的频率信号。
我要找到一个容器,能够监控到这个规律信号,剩下的就好办了。

最早的收音机,防止敌人挖地道破城,装个罐子听声。
无线电波的接收容器是天线,它以某种方式接收无线电波(电场/磁场能量),但是你不用它,能量自然就消耗掉。
雨水敲击盆(鼓)你会明显察觉到盆(鼓)的振动,雨一旦停止,没有后续能量补充,振动也就慢慢减缓到消失。
天线这个容器负责接收无线电波,但是我们还要想办法把感受到的这个振动进行传递,最终传递到喇叭发声。
无线电波是电磁波的一种特殊应用,所以它当然符合电磁场的基本原理。
电磁场有点像锁链,想象下电台、电视台、基站往外发射锁链的样子:)

收心,继续...

现在我们知道了,空中的无线电波是到处飞舞的锁链,当磁场碰到天线,天线感受到的是磁场的能量,当电场碰到天线,天线感受到电场的能量。
电磁波往一个方向传递,电场运动产生了磁场,接着磁场运动又产生电场,一环套一环的传递。
我们大部分人只是把波想象成平面的东西,其实有更好的例子来说明电磁波的传递
电场、磁场很多时候表现的不是一根线、一个面,一个环,而是一个球、一个半球,我想用电场球、磁场球来表示。有些同学会说,一根线、一个面都难于理解了,形成球体不是更难于理解?

所谓波动,实际上就是被砸了个坑,这个坑被积压,自然会挤的其他地方变高变低。气球撞击最能形象的表示电磁波的传递,一个红色气球是磁场,一个蓝色气球是电场,红从上面砸向蓝球,蓝球当然会被压扁,压扁就会积压空间,变低变宽,变宽后自然积压其他磁场的空间,磁场球变高变窄,又砸向了另一个电场球,另一个球又变窄,空间球是一直存在的,它原本就在那里,只是其他空间球(场)积压它,然后某种东西感受到这种挤压,通过某种仪器测量了这种压力(电压表、压力表),或通过某种设备把这种不断的挤压变形转换为声音释放(喇叭)。


水是有形物质,看得见,电场、磁场看不见,分不清是介质传递还是本身存在,但是它就在那里,所以我们分析时就可以认为它存在,认为其有形。
所以在空中,就是有很多的电场球、磁场球相互积压然后就可以向四周传递能量,传递压力、传递震动。
天线这个容器,就是可以感受到电场或磁场积压、撞击的器件!
参考(提前,这里几篇文章非常好,大家可以移步学习):
天线是如何接收到电磁波的? - 知乎 https://www.zhihu.com/question/328054510 天线是如何接收到电磁波的? - 宮非的回答 - 知乎 https://www.zhihu.com/question/328054510/answer/723741386 天线是如何接收到电磁波的? - ba5rw的回答 - 知乎 https://www.zhihu.com/question/328054510/answer/836523462单一的天线,只是被动接收到电磁场(电磁波)信号,感受到这种振动,但是这个振动频率不同,不同频率的各种电磁波混叠在一起,我只想要需要的频率信号。这个时候就要用到LC振荡器把不同频率(振荡周期不同)的信号分开提取出来。
频率就是每秒变化的次数,雨水一秒敲打鼓十次,那么就是10hz,电磁波一秒敲打天线1000次,就是1khz频率的电磁信号。
实验中发现,电容和电感这个器件的组合,能够接收到空中的无线电波(电磁场)。并且有些频率的电磁波能够接收很多,有些就接收很少,有点像筛子,小颗粒能透过去,大颗粒过不去。

L 是电感(当然也可以叫“磁感”)C是电容器。
LC这两个器件组合,当某种频率的电磁波撞上这个电路后,会形成某种平衡的状态,就是电感把磁能放出来,转换成电能给电容充电,电容充饱后,把电能释放给电感充磁能。电感磁能饱了再释放出来。如果假设电容、电感、线路能够把这个能量完全相互转换,那么这种变化就永远停不下来,但是电感、电容、线路都会有电抗(容抗、感抗、阻抗的统称)会阻碍和消耗量,过一会如果没有这个频率的信号再进来,就会逐渐消耗掉。这个特定的频率是能够被LC电路完全接收,并来回传递(振荡起来、专业名词叫做谐振或者共振),其他频率的就消耗掉或者相互传递的能量很少。
我们这个时候实际上想想我可以设置个门槛电路,让能量到达一定程度的信号才能过去,
这样我们就抓出了一个特定频率的信号来。


门槛电路实际上就是利用了三极管是电流驱动型的器件,当电流不够(能量不够)是无法放大接收到的信号的。
到底LC电路能谐振的频率是多少?
有个公式

L是电感量,单位是H,C是电容,单位是F。
如果电台载波频率等于谐振频率,这个LC电路就能产生振荡,并且能够最大化的吸取这个频率的电磁波能量,然后把它传递到后面的电路,我们就接收到了电台,一般收音机L不变,调整电容(可变电容器)可变电容器就是收音机的选台旋钮。


B1 是天线 C1A C1B 是可变电容器 C1a C1b 是并联在可变电容器上的两个可调的电容器,用来微调电台信号范围(补偿电容)。
电路图的样子可能变化,但是核心就是LC 电感和电容组成的振荡电路(谐振电路)来选台。
到这一步,我们就能够知道,通过天线接收到被反复积压的电磁波信号,通过LC选出电台来,通过三极管放大选出的电台信号,往后继续放大再放大(中间还有个去掉载波的过程,叫做检波 这里不讲)到最后驱动喇叭发声。
一个电池中你可以想象成有很多个管道组成的设备,太阳能就很形象。

这个太阳能假设为一个12V电池,
只要有一根管是满水,那么就可以到10~11V,
全部满水可以到13~15V。
把一半水放掉,还有12V左右。
所以你量一个电池,虽然看起来电压还够,但是电量不足,就是可放的水少了。
电压是点电位,也就是测量一个点的电压,其他管路电量不足,不代表单一管路的电压低。
电压的公式是U=I×R,电量的公式是Q=I×t,电压与电量的关系为:Q=U/R×t。
I 是电流,流过管路的电流(水流)和时间算出来电量。我们很多时候错误的观念是看水管、电线就是一根线、一根管,实际只要是把电线想成电缆(大管里装着多根管的管路)。
一个设备、单一总管道,实际上都是多路管道并联组成的。你才好理解电量(电的容量)。
实际上存电的电子器件都是这样的原理,
可以想象成很多可以存电的毛细管路(并接在一起)的设备。
电容、电池..
知乎上经常讨论维度,零维、一维、二维、三维、四维...
我们的教科书和书籍资料、网络文章中经常出现各种电子电路的波形、频率、信号变换等等图形。
这两者有什么联系?
先简单说下维度,一般的说法:零维是一个点,一维是一根线,二维是一个面,三维是一个体。
四维两种说法,一种是在三维上再增加一个未知维度变成四维。 另一种说法是三维上加上时间作为一个维度。
很多人对四维是完全理解不了的,那个未知维度是个什么鬼?时间加三维这种四维概念又是什么?
见证奇迹的时刻到了,作者为大家抛出一个问题,大家明白了,就知道为什么电子知识难学难懂了!说不准,顺路把多维的概念也多少能够悟通一点。
首先来看个图:

那么问题来了,请问上面这个图形是几维图形?
二维?
三维?
错!错!错!
我们初中物理就开始学的交流电、正弦波是四维图形!
这就是为什么难!!!
因为现在大部分教程,在用二维计算的方式理解四维波形!
一开始我们就是站在了上帝的视角看这个交流波形的,横轴是时间,划重点!在时间上跑的不是一根线、一个点,而是流体!
下面论证下为什么是四维波形:
1、电流的概念(百度百科)
电流的强弱用电流强度来描述,电流强度是单位时间内通过导体某一横截面的电荷量,简称电流,用I表示。 电流强度是标量,习惯上常将正电荷的运动方向规定为电流的方向。 在导体中,电流的方向总是沿着电场方向从高电势处指向低电势处。 在国际单位制中,电流强度的单位是安培(A),它是SI制中的七个基本单位之一。
横截面是什么?面,二维!
2、周期
周期是一个汉语词汇,读音为zhōu qī,出自《敬斋古今黈》。若一组事件或现象按同样的顺序重复出现,则把完成这一组事件或现象的时间或空间间隔,称为周期。
一个周期累积的电流是多少?
举个简单例子,一个10米水管中有一段水柱,加上一个周期就是10米的水柱,最前面的水流和最后面的水流实际上不是一个时间出现的,出现最早的水到了最前面,100米的水那么就是10个周期了。
一段水柱是什么?体,一个一个面累积成了体积。 电类似。
3、那么上图横轴是时间,周期变换的正弦变化的交流电,我们研究的是什么?
三维的体加上一维的时间就是第二种四维概念,我们站在上帝的视角看到了电/水的存在与消失,生生死死!
书上的正弦交流电:

但是,实际它是下面这样子的:
上面视频我想描述的是假设我们把电流看成一个面,在一个面上,开始随机出现一个粒子(这个粒子不真实存在,我们把能够给电线产生1V的压力的一堆电子类比为一个粒子),第二个面出现2个,以此类推到了能产生220V的粒子,然后再依次减少最后到0,这就是正弦交流电正半轴的变化。
它还可以是这样子的:
降维观察(二维,电流截面
)
这样就完了吗?
我们还要考虑一个情况,电的传输速度是很快的,下面演示的是交流瞬间充满一段电线的情况,也就是我们观察一段电线,不是像上面的视频演示的,而是这一段电线,同时只有一点粒子,又同时增加、减少(下视频仅演示增加的部分)也就是正半周的一半,从0到220的过程。
电的传播速度决定了,我们观察电,瞬达,时间差都是空开、线路转换的设备造成的延迟,实际如果一根线从地球绕一圈,也是瞬达的。
速度决定了,电真的就是有、没有(多、少)问题,发电机一旦产生电,直连的电线上,处处与发电机一致才是对的。


大学生、研究生、博士研究的物理、电学是什么? 这里很明确的说,他们至少是研究五维或者五维以上的波形!(个人观点:当把本篇最上面正弦图看成四维的压缩图形,自然再增加任何方向的维度就是五维,如果不看成压缩的,五维实际是表示不出来的)

不是学生不聪明,而是我们一开始的教学就错了,用一维、二维、三维的方式教授四维的知识,学生不晕才怪,寥寥数人能懂,也只是因为记忆力强,死记硬背一些公式来解题了。
所以四维概念并不难,难的是我们一开始就被带到沟里了。
希望以后的大学生再开始编制教材,多用图形、多用动图、多用三维软件分解分析,再加上现在的各种软件、动画、虚拟现实工具,让四度空间不再可怕!
思路对了,我们去改进教程,电学将会越来越简单!
难吗?当然难!
说不难,也不难,找对路,理解对了,二维的问题找二维的妈处理,四维的问题找四维的爹处理,跳出井口看天,广阔天地,大有作为!
我们还是以水做类比理解模数转换。不精确,但通俗,先建立直观印象。
模拟电信号(模拟信号)是什么?
模拟这个词不好,让人摸不着头脑,给他换个说法,连续信号就可以。脑电波、水流、风、油、压力、连续转动这些都是连续的信息,如果把这些信息全部用电信号来转换出来(这可能是模拟的原始解释,用电信号模拟连续自然界信息)。
数字信号就是一段段的水柱。用一段段的电信号模拟自然信息。
把连续的电信号变为独立的一个个的电信号,犹如连续的水流,变为一段段水柱提供给给后端设备,就是所谓的模数转换。
水流形成波浪,波浪有高有低,直接去测量波浪的高度比较困难。

波浪是高低变化的,高的位置抵达那根水管,这根水管中就有了水的流动,水管往后推开一个开关,后续的器件就知道了水位到了这里了。
电磁波(电波、电流)和水类似,一个容器内盛放这些东西,电流(电波)的堆积,电压变高(电位)到了某个位置,这个位置上的通道就能够感应到这个电压。这些管道理论上越多,能感知的精度就越高,但是不能无限制的铺设管道,花钱太多,所以先铺设12根管道吧。
水管1如果有了水流,证明蓄水池中的水位到了这里了,我们用个水槽来盛放这个水管来的水。并记录为1,这样的水槽也有12个,分别与12根水管相连接。

方框代表水槽,线代表水管。
所有水槽都灌满 我们获得一个数 111111111111 这是个二进制数。
我们用windows的计算器看看这个数多大。十进制数是4095,

如果所有水槽都是空的也算一个数 000000000000=0,
所以计量这个水波(水位)的高度,4095证明最高。
一般来说,如果是波动不大的水池,我们获得的数是最下面的有水 可能我们获得一个000000001111这样的数。
但是大波浪或者是杂乱的电磁波,撞击墙壁,不一定是先灌满那个水管,所以我们得到的数可能是
011101111110, 有1证明有这个能量,所以我们得到了一个从0~4095的12位的数字。
这个过程把波动的信号(专业名词叫做模拟量)转换为12位的数字信号(数字量)。
这就是模数转换(ADC-- Analog to Digital Converter)
我们建立了12根管道来测量模拟量,就是12位的ADC,用10根管道来测量模拟量,就是10位ADC。
能量是连续的,也就是水波不断的在撞击墙壁,我们就获得一连串的数字。
我们间隔固定的时间获取这个数字,这个间隔就是采样周期。
如果这个电信号(水波)最高电压是5V,但是这个5V的电压是波动的,也就是从0~5V不断变化。
这个电信号撞击墙壁,我们获得了0~4095个数。最高5V就是4095, 0V就是0.
那个2048 代表几V? x/5 =2048/4095 x=(5*2048)/4095 = 2.5006 V。
到了这里,我们再去学习单片机的ADC转换电路和程序,就容易理解了。
作者个人推崇框架学习法,如何建立自己的认知体系?
只有先对一套知识有个从整体上的认识,你才能知道学习的方向和目标,学习效率才能高!
先了解框架再学习细节先整体后分区前面几节课对电、电路我们有了初步的认知。到了这一节实际上就可以开始学习看完整一些的电路图。

人与人不一样,有些人看到上面的图,第一反应是太复杂了,这怎么学得会。有些人看到它,立刻高兴起来,终于可以学到新知识了。
类比法是向导的一大法宝,万事万物皆可类比
用有简单的类比复杂的用有趣的类比无趣的电路图其实是个游戏地图,分析电路图实际在探索游戏的地图、各种设施。
部分同学突然精神了,聊这个谁也不困啊!


要打败敌人,你自己的基地都整不好,还战斗个什么劲。
有些同学玩起游戏来,各种骚操作,让我这个外行目瞪口呆,在我看来,这些操作比学电路是难上好几倍,卡Bug、什么犄角旮旯的宝贝都能挖到,能够重复砍某个地图的怪物好几年,换个怪也好啊,天天见面都成亲戚了,这么熟你怎么下的去手。

本节未完,待续...
开始纠偏,利用水类比模型与实际电磁场理论有偏差,但是入门阶段的类比恰恰可以作为对照进行纠偏即可,实际上如果用于有线的电路计算就把电流看成水流实际并没有多大影响,主要差别是无线传输、无线通讯、电磁场干扰、射频领域的计算时就必须以电磁场理论为主了,但是实在话,涉及到这些领域就是科研大神们的领域,大部分人终其一生也不会在这里深究,如果只是作为一个应用工程师,水类比法足够,并且能够辅助解决大部分工程电路问题!如果是研究生、博士,那么另说。
翻译的一个系列文章第一篇,拓展纠偏:
几个世纪前就发现, 某些类型的材料在相互摩擦后会神秘地相互吸引。例如, 在一块玻璃上摩擦一块丝绸后, 丝绸和玻璃往往会粘在一起:

玻璃和丝绸并不是唯一已知具有这种行为的材料。碰过气球的人也发现它会粘到身上。另一种被早期实验者认为在摩擦后会表现出吸引力的材料是石蜡和羊毛布:

相同的材料用布摩擦后, 总是相互排斥, 这种现象变得更加有趣:

当一块用丝绸摩擦过的玻璃与一块用羊毛摩擦过的蜡接触时, 这两种材料会相互吸引:

此外, 人们发现任何在摩擦后表现出吸引或排斥特性的材料可以分为两个不同的类别:
被玻璃吸引并被蜡排斥, 或被玻璃排斥被蜡吸引。没有发现会被玻璃、蜡吸引或排斥的材料, 对其中一种反应而不与另一种反应的材料。观察摩擦过的布料,发现用两块丝绸摩擦两块玻璃后, 不仅玻璃片相互排斥, 而且丝绸也相互排斥。用于擦蜡的羊毛布也存在同样的现象:

这一切真的很奇怪?这些物体都没有被摩擦明显改变, 但它们的行为肯定与摩擦前不同。让这些材料相互吸引或排斥的行为都是看不见的。
一些实验者推测, 在摩擦过程中, 看不见的“流体”从一个物体转移到另一个物体, 这些“流体”能够在一定距离内产生力。查尔斯·杜菲 (Charles Dufay) 是早期的实验者之一, 他证明了通过将某些成对的物体摩擦会产生两种不同类型的行为: 吸引力和排斥力。假设的"流体"被称为电荷。
本杰明·富兰克林做了开创性的研究,得出这样的结论: 摩擦物体之间只有一种流体交换,而这两种不同的“电荷”只不过是一种流体的过剩或不足。在对蜡和羊毛进行实验后,富兰克林认为羊毛去除了光滑蜡中的一些看不见的液体,导致羊毛上的液体过多,蜡上的液体不足。由此产生的羊毛和蜡之间的液体含量差异产生一种吸引力,因为液体试图恢复两种材料之间以前的平衡。
假设存在这种单一的“液体”,通过摩擦得到或失去它,很好的解释了所观察到的行为: 这些材料在摩擦时规律的分为了两类,最重要的是,两种活性材料不变的吸引力可以证明相互摩擦总是分为相反的类别,换句话说,两种材料相互摩擦后,不存在都变成了只有吸引力或只有排斥力的一种类型。
18世纪80年代, 法国物理学家查尔斯·库伦(Charles Coulomb)使用称为扭转天平的装置对两个带电物体之间产生的力进行了精确测量。库仑的工作成果最终形成了以他的名字命名的电荷单位"库仑". 如果两个“点”物体(没有明显表面积的假设物体)以 1 库仑的大小等量充电, 并且相距 1 米(约 1 码), 它们将产生约 90 亿牛顿(约 20 亿磅), 吸引或排斥取决于所涉及的电荷类型。"库仑"作为电荷的单位(根据点电荷之间产生的力)的实际定义是等于大约6,250,000,000,000,000,000个电子的过剩或不足。或者反过来说, 一个电子的电荷约为 0.00000000000000000016 库仑。由于一个电子是已知的最小的电荷载体, 因此电子的最后一个电荷数被定义为基本电荷。
此后的实验表明, 所有物体都由称为原子的极小“构件”组成, 而这些原子又由称为粒子的较小组件组成。构成大多数原子的三种基本粒子称为质子、中子和电子。虽然大多数原子具有质子、中子和电子的组合, 但并非所有原子都有中子。一个例子是氢(Hydrogen-1)的氕同位素(1H1), 它是氢的最轻和最常见的形式, 只有一个质子和一个电子。原子太小而无法看到, 但如果我们能看到一个, 它可能看起来这样:

尽管一块材料中的每个原子都倾向于作为一个单元结合在一起, 但在电子与位于中间的质子和中子簇之间实际上有很多空白空间。
这个粗略的模型是元素碳的模型, 有六个质子、六个中子和六个电子。在任何原子中, 质子和中子都非常紧密地结合在一起, 这是一个重要的特性。原子中心的质子和中子紧密结合的团块称为原子核, 原子核中的质子数量决定了它的元素身份: 改变原子核中的质子数量, 就改变了原子核的类型。事实上, 如果你能从一个铅原子的原子核中去除三个质子, 你就实现了古代炼金术士制造金子的梦想!原子核中质子的紧密结合是化学元素稳定的原因, 也是炼金术士无法实现梦想的原因。
与质子相比, 中子对原子的化学性质和特性的影响要小得多, 尽管它们紧密结合在一起,很难添加到原子核中或从原子核中移除。如果增加或获得中子,原子仍然保持相同的化学特性,但其质量将略有变化,并可能获得奇怪的核属性,如放射性。
然而, 与质子或中子相比, 电子在原子中移动的空间要大得多。事实上, 它们可以从各自的位置上被击出,甚至完全离开原子!所需要的能量远低于驱逐原子核中的粒子所需的能量。如果发生这种情况, 原子仍然保留其化学特性, 但会出现不平衡的重要特性。电子和质子的独特之处在于它们在一定距离内相互吸引。正是这种距离上的吸引力导致了被摩擦物体之间的吸引力, 电子从它们原来的原子中脱离, 停留在另一个物体的原子周围。
电子倾向于在一定距离内排斥其他电子, 质子与其他质子也是如此。质子在原子核中结合在一起的原因是存在一种被称为强核力的更强大的力, 它仅在非常短的距离下有效。由于单个粒子之间的这种吸引/排斥行为, 电子和质子被认为具有相反的电荷。也就是说, 每个电子都带负电荷, 每个质子带正电荷。在一个原子内, 它们以相等的数量相互抵消, 因此原子内的净电荷为零。这就是为什么碳原子的图片有六个电子: 用来平衡原子核中六个质子的电荷。如果电子离开或额外的电子到达, 原子的净电荷将不平衡, 使原子作为一个整体“带电”, 导致它与附近的带电粒子和其他带电原子相互作用。中子既不被电子、质子吸引也不排斥,也不被其他中子所吸引和排斥,所以中子被归类为完全不带电荷。
电子到达或离开的过程正是当某些材料组合被摩擦时发生的: 来自一种材料的原子的电子被摩擦迫使离开它们各自的原子并转移到另一种材料的原子上。换句话说, 电子构成了本杰明富兰克林所假设的“流体”。
物体之间的这种“流体”(电子)不平衡的结果称为静电。之所以称为“静态”, 是因为移位的电子在从一种绝缘材料移动到另一种绝缘材料后往往保持静止。在蜡和羊毛的情况下, 通过进一步的实验确定, 羊毛中的电子实际上转移到了蜡中的原子上, 这与富兰克林的猜想完全相反!但为了纪念富兰克林,指定蜡的电荷为“负”而羊毛的电荷为“正”。这是与常识有冲突的(我们一般认为多了点东西为正,但蜡多了电子带负电)。因此, 原子接收到多余电子的物体被称为带负电, 而原子缺少电子的物体被称为带正电。发现电“流体”的真正本质时, 富兰克林的电荷命名法已经非常成熟, 无法轻易更改, 因此一直沿用到今天。
迈克尔·法拉第 (Michael Faraday) 在1832年证明静电与电池或发电机产生的电相同。在大多数情况下, 静电是一种麻烦。因静电可能发生火灾或者损坏静电敏感的半导体电路。虽然可以生产由静电的高电压和低电流特性驱动的电机, 但这并不经济。静电的少数实际应用包括静电印刷、静电空气过滤器和高压范德格拉夫发电机。

以学校为例可以更好的类比单片机。

单片机可以类比为一个人,但是人身体内的器官运作也不是那么直观,所以作者更倾向于把单片机类比为学校。
单片机是学校,它是怎样开始一天的工作的?
初始化一大早,门卫师傅,打开大门,设好路障,这是学校大门口(路口)的第一步的准备工作,准备工作在编程中用初始化这个名词代替。对应到单片机的运行,叫做端口(接口)初始化。老师把教室门都打开,准备接收学生,这是内存的初始化。道路清扫完毕,这是总线的初始化。学生进入教室,初始化数据填充进入程序循环上课 授课 学习 下课一节课结束,然后再进入下一节课,重复这个过程,上完所有可能(六节课/七节课)释放资源放学,清空教室,关校门单片机是什么?
单片机是一座小城(乡镇、县城、城市),也可以说是一个社区。单片机还可以是一座综合大楼、体育场馆、学校等等。不要被名词限制了你的思维,我们生活的地球也是一个单片机、一个星系又何尝不是,只是控制它的不是人,而是自然规律。什么是单片机编程?
编写单片机程序是让单片机工作在有序的状态,使其符合人的需求,所以说,有序即为程序,使之有序即为编程。框架、框架,关于单片机的文章很多,但是学习框架凤毛麟角。 那么就集中在框架上先写写。
在主目录曾经写过,因为这是第一节,那么我们重复下。


C语言,大家重点应该关注语言这两个字,汉语、英语都是语言。无非汉语英语是人说的话,C语言是机器人(电脑)说的话。
程序开发调试平台(装在电脑上),电脑是什么?就是人脑,这个平台就是人脑的一段程序。容器?当然就是我们的大脑了。还有我们大脑内部的神经元、记忆区域。词、句子,我们说的话、记录的文字,都是有词句组成,C语言也不例外。语法规则那么就清楚了,说话要有逻辑,别人才听得懂,这就是语法规则。输入、输出、内部运算,这就是对话的过程,有人跟你说话,你与计算机说话,计算机与你对话,这就是输入输出; 内部运算当然是想想再说,不能胡说八道:)函数库,就像我们翻译软件,把常用的符合一定语法句子记录下来,日积月累,后续我们直接调用就好,例如打字的搜狗输入法记录的常用短句,常用的英文句子...有序即为程序,使之有序即为编程!
有序即为程序,使之有序即为编程! 使某样东西有序的是人,那么就是程序员编程, 使之有序的是机器,那么就是机器人编程!还有几位可以让万物有序的,国内叫做神仙,有些国家称之为上帝... ;科学界对此有异议,称之为自然!



以文件形式存储程序代码,是目前流行的程序组织方式! 与文件能够抗衡的存储方式估计是表格记录,这是数据库的存储方式!
少年,我看你骨骼清奇,是个练武奇才,赠你几本武林秘籍,
秘籍在手,天上地下唯尔独尊,破茧成蝶指日可待。

世人皆畏远山崎,平路打墙鬼立起,
大笑三声梯云纵,我生由我不由你!
声明下:类比辅助理解而不是准确理解,以下及后续文章请批评式阅读,有任何问题都可以指出来,进行修正,以求描述更准确点,一般学习知识入门后看专业书籍,查缺补漏纠错即可,入门是最难的,无论想何种办法先入门,才有兴趣,才能进行下去。
收藏 财源滚滚!
点赞 功德无量!
关注 洪福齐天!
评论 万寿无疆!
欢迎朋友多点赞、多评论、关注支持作者,致谢!
济南能华机电设备有限公司是一家专业从事直流稳压电源、逆变电源、脉冲电源、高压电源、电力通信电源、开关电源、远供电源、充电机、程控变频电源、程控直流电源、大电流恒流源、码头岸电电源、军工电源、电力测试电源测试系统的研发、生产、销售于一体的高新科技专业化公司,产品广泛应用于家用电器、电机测试、码头船厂、航天航空、电力测试、进口设备、新能源等多种应用领域。 济南能华机电设备有限公司严格执行ISO9001:2001质量管理体系和GJB9001A-2001军工产品质量体系相关标准,始终坚持“以客户需求为导向,以产品质量为依托”,为客户提供快捷的行业解决方案,得到了各行业众多客户的高度赞扬。济南能华机电设备有限公司坚持“科技创新”为持续发展动力,依托“···